🌍💼 Which countries have implemented advanced processes for wastewater treatment to remove micropollutants? 📉🌍Micropollutants are syn...

Published on by

🌍💼 Which countries have implemented advanced processes for wastewater treatment to remove micropollutants? 📉🌍Micropollutants are syn...
🌍💼 Which countries have implemented advanced processes for wastewater treatment to remove micropollutants? 📉

🌍Micropollutants are synthetically produced which are found in billionths (nano) to millionths (micro) of a gram per liter.
🌍Switzerland, Germany, the Netherlands, the USA (mainly California and Orange County), Canada (Ontario and British Columbia), Singapore, Japan, and Australia have implemented various advanced processes like ozonation, activated carbon filtration, powdered activated carbon, advanced oxidation processes, membrane bioreactors, UV disinfection, and ceramic membrane filtration to remove micropollutants from wastewater. These countries have strict regulations and have upgraded their treatment plants to improve water quality.
Many countries, especially those in the European Union, are struggling to decide what should be done in response to growing concerns about micropollutants, particularly the low-level release of pharmaceuticals to the environment.
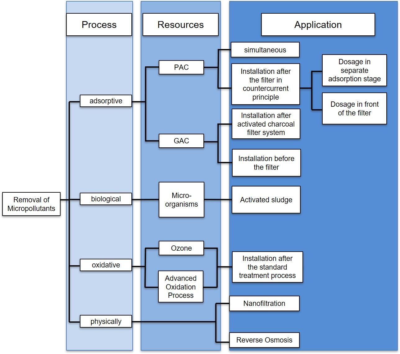
🔎Wastewater treatment plants use various methods to remove micropollutants. They include advanced oxidation, ozonation, UV treatment, activated carbon filtration, biofiltration, and reverse osmosis.
▶️Advanced oxidation combines ozone, hydrogen peroxide, or UV to target tough micropollutants. Ozonation breaks down unstable compounds using ozone, while UV treatment degrades some micropollutants.
▶️Activated carbon filtration adsorbs hydrophobic organic compounds, and biofiltration breaks down micropollutants with the help of microbes.
▶️Traditional methods like rapid sand filters may also eliminate organic micropollutants. Passing effluent through soil or other media in biofiltration allows microbial decomposition and removal of micropollutants.
🌍Combining processes like activated carbon, ozone, and biofiltration can enhance micropollutant removal. Upgrading to membrane bioreactors also helps.
▶️Reverse osmosis uses semi-permeable membranes and applied pressure to separate and concentrate micropollutants. It requires pretreatment to prevent fouling.
🔎Powdered activated carbon (PAC) combined with tight ultrafiltration (UF) membranes removes micropollutants.
🔎The plant operators play a bigger role in deciding which treatment process to use. Generally, they make these decisions based on pre-evaluation studies conducted by the consulting engineering company.
🔎 The next section discusses micropollutant analysis in wastewater treatment plant engineering.

🔗 References:
Oller, I., Malato, S., & et al. (2011).
Reungoat, J & et al. (2010).
https://lnkd.in/exQdjRvV

#micropollutants #advancedprocessestreatment #wastewatertreatmentupgrading #advancedoxidation #Activatedcarbonfiltration #Biofiltration #Reverseosmosis

📢 If you found this post valuable, don't hesitate to hit the like 👍 button.

Media