Calculation for Wastewater Treatment
Published on by Ho` Ha, WWTP supervisor at musimmas group in Technology
Dear All,
Thanks so much for your discussion enthusiasm. I can't answer for each your comments.
I am so sorry provided information here is not enough:
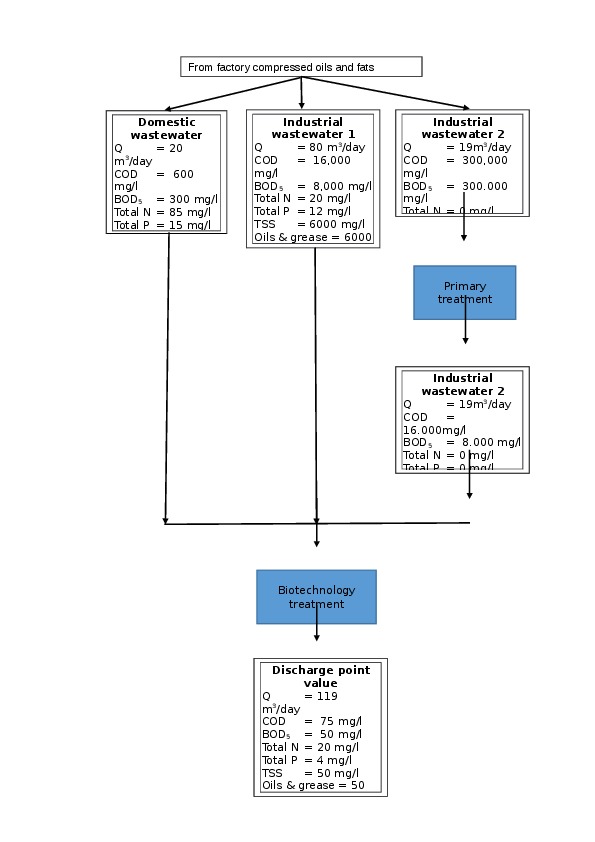
- Q = 19 m3/day
- COD = 300.000 mg/l
- PH = 11 - 12
The wastewater contained many pollutants such as: oils and fats, acid oil, caustics soda, etc.
I have added more. Please open the attachment file.
I need your help with the following:
- Primary treatment - some tips for a method to reduce COD content
- Biotechnology - I will use 4 main stages include: remove Oil and grease - DAF tank - UASB tank - MBBR tank. But I am encountering some problems in the calculation for UASB and MBBR.
I need more document to refer: choose inlet parameter as, formula etc
(if someone has designed this kind of wastewater, please discuss deeply the formula)
Media
Taxonomy
- Treatment Methods
- Chemical Treatment
- Biological Treatment
- Industrial Wastewater Treatment
- Dissolved Air Flotation
- Membrane Bioreactor Systems
- Waste Water Treatments
- Oil Water Separation
- Wastewater Treatment
- Biological Treatment
- Water Treatment Solutions
- Biotechnology
- Wastewater Treatment Plant Design
- Waste Water Serviceability
- Wastewater Treatment Chemicals and Consulting
11 Answers
-
I have seen your flow chart and the main point is FOG and high COD remain which can be used AD up to your area and budget..UASB. CSTR COVER LAGOON. and you and run advanced treatment for treated WW reach the goal you want.
-
Hi. Dr.PJ. If you have interest on doing bio-remediation using natural methods( no el.power & no chmcls) for only municipal ww flow 20cbm per day. Pl let me know. W wshs ..
Prof. Ajit Seshadri. Vels U. Chennai .
-
Browse 88 Market Data Tables and 38 Figures spread through 139 Pages and in-depth TOC on "Wastewater Treatment Services Market by Type (Design & Engineering Consulting, Building & Installation, Operation & Process Control, Maintenance & Repair), End User (Municipal, Industrial), and Region - Global Forecast to 2022" Download FREE PDF Brochure @ https://bit.ly/2xsA87v
-
Often your biotreatment alone won't bring you down to your 75 ppm discharge requirements.If you're looking for a polishing step that reduces low COD down to compliance, we're talking
1 Comment
-
yup. could you give me some advice?
1 Comment reply
-
Sure, if you'd like to email me some data on the chemical composition of the waste I could suggest whether our polishing technique is applicable.
You can contact me at rebecca.jeffrey@arviatechnology.com
-
-
-
Hi
you need better system to remove oils and fats, acid oil from your waste water as a pre treatment. you should balalnce Ph first before oil water separation and then should use WyunaSep type oil water separators to remove oil and fats efficiently.
At higher Ph it will behave like soap solution and I doubt if DAF can help in removing oil & fats from such solution.
-
Hi. Ho Ha.
Great. It would beca great festure on your part to inform the learned Readers the apt solution... you went in for..
Thanks and well wishes
Prof. Ajit Seshadri.
Vels University. Chennai INDIA.
-
No problem Mr. Ha,
Start with an equalization tank and acid addition to lower the pH to 7. Size a feed pump with a VFD that allows you regulate feed flow from the equalization tank through the DAF system.
The size of the DAF unit, dissolved air, and polymer use should be enough to remove heavy oil and grease. Conduct several jar test to determine the type of coagulant and flocculent the DAF needs for your unique influent flow. Size a DAF solids storage tank that is large enough to store solids for dewatering using a plate and frame press.
Solids removed using the DAF will lower the COD at a comfortable level for biological treatment.
1 Comment
-
thanks for your opinion
I have implemented DAF tank for other kind of wastewater. the pollutant parameter lower than this, ( COD= 4500, O&G =350, TSS = 450) the effecting is 50% for TSS , 90% for O&G, 10% for COD ( via jar test on site). So I am not confident using DAF for primary stage. Could you show me how to calculate DAF tank with COD 300.000 mg/l.
thanks
1 Comment reply
-
Allow manufactures of DAF units to do all the calculations needed for your system than compare results. Don’t forget to research the possibility of reducing COD at the source inside the production area. Attached is a link of DAF distributors: https://dir.indiamart.com/impcat/dissolved-air-flotation-units.html
-
-
-
Could you please give the final influent numbers so we don’t have to do the calculations for all three streams. There will be additional questions I’m sure in order to provide you with the best solution that includes economics. From the limited amount of information and I see a very high COD I am unsure of a decimal point versus a comma, as well I.e. 300 versus 300K COD. You need a BOD to COD ratio to begin the process. It looks like from the onset you’re going to have to use some type of AOP in order to change the COD to biologically degradable BOD. This can be done a number of ways, but we need the calculation completed first. Thanks Sean Roop - BD Manager for USP Technologies. If AOP just not work then you’re going to have to use something like RO or ion exchange or activated carbon. All of these are very expensive! I will look forward to your response.
2 Comments
-
After rereading the initial data, the two recommendations for equalization and pH reduction are spot on. At pH of 11, you most certainly have stable emulsions. Lowering the pH will break out the oil. Be very careful not to drop the pH too low, or the potential for H2S evolution becomes much higher!
-
Sorry Sean Roop
it was due my mistake. I mean COD = 300,000 mg/l (three hundreds thousand milligram per liter) and BOD5 = 180,000. I have estimate according COD content (60% COD), don't have specific information. You have mentioned AOP solution. I never use before, i don't have any experience about AOP. Could you show me more information.
thanks
1 Comment reply
-
There are many AOPs, but the reaction is the same in forming a free hydroxyl radical to break down otherwise recalcitrant COD. Used a lot for it’s simplicity is Fenton’s Reagent. You would do as much at the DAF as possible first. I completely agree with an Equalization Basin to control loading; both hydraulic and organic. I also agree with dropping the pH to get your best oil and grease breaks, then screening for the proper coagulant and flocculant. Side note that a small amount of ironin this water can be recharged (reoxidized) using hydrogen peroxide. This cuts down on your coagulant and flocculant to provide even a better DAF effluent. Now you would use Fenton’s. You add iron salt (ferric chloride for example), and then drop the pH of the cleaned up DAF effluent to around 4.5 to form free hydroxyl radicals. You need retention time, which can be determined on a bench. Size a reaction vessel such that you have enough time to break down the larger molecules. This break down, depending on stream composition, will yield additional BOD from the recalcitrant COD in the DAF influent. You use caustic to raise the pH and provide alkalinity to your biological secondary systems. Seems pretty straight forward, but you have to play with variables like soluble iron, pH, temperature, mixing, retention times, etc. to get it to work the most effectively for your stream. Changes in stream quality/composition are also going to change, but can be minimized by the EQ and DAF operation. There are several other ways of creating a free hydroxyl radical, but I find this to be the cheapest, easiest methodology. If you have further questions, then you can reach out to me directly. Sean L. Roop - BD Manager for USP Technologies - (239) 989-3581. You are simply try to make the stream more biodegradable.
-
-
-
Dear Mr. Ho
There are 3 sources of water water and main problem is Fat Oil Grease (FOG). So let start basically with FOG Trap then follow with Air Draft Flotation 5-7 Bar. For BOD/COD ratio is quite low around 0.5. In term of Micro-Biotech can be treat all if you add more with MBBR this will be good for low COD but to reach your target treated WW is so difficult. In Thailand we use over std COD 120 BOD 20 mg/l but we accept COD 400 BOD 60 mg/l. And right now we use open pond and Engineering wetland for advanced treatment.
1 Comment
-
thanks
could you show me a FOG trap that you have installation or building. I have to ensure that COD content after primary treatment is about 16,000 mg/l
-
-
Sorry they sent me the answers to two question I sent you the wrong answer.
It should be:
"Concerning these problems, we can help in problem1, decreasing the COD level, provided we are supplied with water-samples. Unfortunately, biological wastewater treatment is not our field of activity
1 Comment
-
it ok, no problem.
thanks so much
-
-
I have spoken to my tech boys and this is therre answer:
"In principal, we can solve the problem, but you know, we need water-samples.
Is the electrical conductivity expected to be reduced as well? In that case it can be done only by reverse osmosis."
Let me know if you would like to move further on this, at office@gictechs.com